Immagini prelevate dal sito: http://robotmonty.ifrance.com/
Questo circuito permette di: programmare il PIC, alimentare il
PIC sia in programmazione che in esecuzione e di collegare (tramite cavo bus)
tutte le uscite/entrate con le varie schede.
Dimensioni: 9x7 cm.
Fare click sull'immagine per ingrandirla.
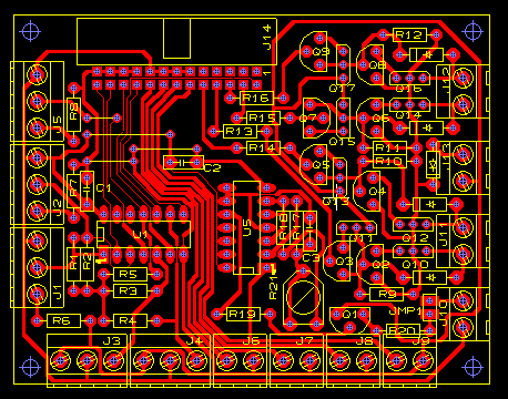
Questo circuito permette di interfacciare i sensori ottici,
meccanici ed acustici con il PIC, nel circuito è implementato un amplificatore
(ponte H) per pilotare i motorini elettrici delle ruote.
Dimensioni: 9x7 cm.
Fare click sull'immagine per ingrandirla.
Questo circuito permette di rilevare degli ostacoli senza
toccarli, grazie ad un sistema di rifrazione del suono, il circuito contiene
anche l'amplificatore ed il filtro sonore per rilevare delle fonti di rumore.
Dimensioni: 9x7 cm.
Fare click sull'immagine per ingrandirla.
Questo circuito permette di chiudere ed aprire il braccio. Ha
due tipi differenti di pilotaggio che si scelgono con un ponticello, il tutto è
gestito da un PIC apposito.
Dimensioni: 9x7 cm.
Fare click sull'immagine per ingrandirla.
Questo circuito permette di rilevare ed eventualmente seguire
delle fonti di luce.
Dimensioni: 3,5x6 cm.
Fare click sull'immagine per ingrandirla.
Questo circuito permette di testare gli ingressi e le uscite del
PIC.
Dimensioni: 7x6,9 cm.
Fare click sull'immagine per ingrandirla.
Aggiunta il link al corso Linux Uno su Udemy.
Aggiunto il tutorial per la realizzazionedi un Arcade con materiale di riciclo.